Vice-Reitoria para Assuntos Comunitários - VRC
Apresentação
À Vice-Reitoria para Assuntos Comunitários cumpre a missão de cuidar das questões comunitárias da Universidade, incentivando, orientando e coordenando atividades, espaços e serviços, no intuito de valorizar o ser humano e promover o seu desenvolvimento integral.
Prof. Augusto Luiz Duarte Lopes Sampaio
Email: asampaio@puc-rio.br
Rua Marquês de São Vicente, 225
Edifício Cardeal Leme, sobreloja
Gávea – Rio de Janeiro – RJ – Brasil – CEP: 22451-900
Telefones: 55 21 35271354 / 35271355 / 35271357
Fax: 55 21 35271361
Email: recepcao@puc-rio.br
Site: www.puc-rio.br/vrc
Equipe
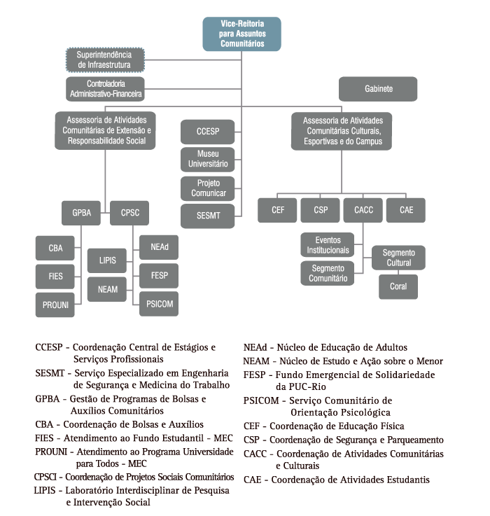
Organograma

Coordenações
Superintendência de Infraestrutura - SIE
Subordinada às Vice-Reitorias para Assuntos Comunitários e para Assuntos Administrativos.
Prof. Moisés Henrique Szwarcman (superintendente)
Email: moises@ele.puc-rio.br
Luciana dos Santos Vaz Simões
Localização: Rua Marquês de São Vicente, 225
Edifício Cardeal Leme, sala 335
Gávea – Rio de Janeiro – RJ – Brasil – CEP: 22451-900
Telefone: 55 21 35271244
Fax: 55 21 35271711
Email: luciana-vaz@puc-rio.br
Coordenação de Bolsas e Auxílios - CBA
Andrea Oliveira da Silva (Gestão Geral ADM, a partir de maio)
Email: andreao@puc-rio.br
Andrea Mendonça Paiva (Serviço Social)
Email: ampaiva@puc-rio.br
Fabíola Kelly dos Santos (PROUNI)
Email: fabkelly@puc-rio.br
Daniela da Silva Angeli (FIES, a partir de agosto)
Email: fies@puc-rio.br
– Serviço Social
Maria Regina Vitti Leite
Marcia Martins do Nascimento Borges
– PROUNI
Juliana Petrúcia da Silva
– FIES
Adriana dos Santos Rodrigues (até julho)
Sandra Maria Souza e Sergio
– Administração
Anna Beatriz Matos de Carvalho
Marcio da Conceição Soares
– Atendimento Geral
Maria Helena Nunes Roxo Teixeira
Jeferson Ribeiro de Oliveira
Vinicius Miranda da Purificação
Rua Marquês de São Vicente, 225
Edifício Cardeal Leme, sobreloja
Gávea – Rio de Janeiro – RJ – Brasil – CEP: 22451-900
Telefones: 55 21 35271354 / 35271355 / 35271357
Fax: 55 21 35271361
Email: bolsas@puc-rio.br
Site: www.puc-rio.br/sobrepuc/admin/vrc/bolsa_puc.html
Coordenação de Atividades Comunitárias e Culturais - CACC
Suzana de Mattos Kerber
E-mail: cacc@puc-rio.br
José Francisco dos Santos Neto
Felipe Soares de Sá Borges
Paloma Trindade de Verçosa
Adriano Vitaliano Gurgel
Esmeraldo da Silva Filho
Wagner Souza Nunes
Rua Marquês de São Vicente, 225
Edifício Cardeal Leme, sobreloja
Gávea – Rio de Janeiro – RJ – Brasil – CEP: 22451-900
Telefone: 55 21 35271353
Fax: 55 21 35271363
Email: cacc@puc-rio.br
Site: www.puc-rio.br/cacc
Coordenação de Atividades Estudantis - CAE
Prof. Renato Callado Ferreira
Email: esportes@puc-rio.br
Luciana Silva Mattos de Oliveira
Edson Gomes da Silva
Rua Marquês de São Vicente, 225
Edifício Cardeal Leme, sobreloja
Gávea – Rio de Janeiro – RJ – Brasil – CEP: 22451-900
Telefones: 55 21 35271364 / 35271365
Fax: 55 21 35271366
Coordenação de Segurança e Parqueamento - CSP
João Alexandre Otávio Vieira
Email: vieira@puc-rio.br
José Maria de Oliveira Pereira
Katia Cristina Fernandes Pires
Rua Marquês de São Vicente, 225
Edifício da Amizade, Ala Kennedy, subsolo
Gávea – Rio de Janeiro – RJ – Brasil – CEP: 22451-900
Telefones: 55 21 35271112 / 35271109
Email: auto@puc-rio.br
Coordenação Central de Estágios e Serviços Profissionais - CCESP
Prof. André Lacombe Penna da Rocha
Email: lacombe@ccesp.puc-rio.br
– CCESP Virtual
Aroldo Hage Nicolau Junior
– Atendimento e Administração
Adriana dos Santos Rodrigues (a partir de agosto)
Daniela da Silva Angeli (até julho)
Dulce Clara Deorce
Milton Pereira da Silva
Simone Baptista Seguins Correa Pinto
– Mostra PUC
Valéria Torres Sbampato
Leopoldo Pereira da Fonseca
Vera Maria do Rego Monteiro de Abreu (até setembro)
Rua Marquês de São Vicente, 225
Edifício Padre Leonel Franca, térreo
Gávea – Rio de Janeiro – RJ – Brasil – CEP: 22451-900
Telefones: 55 21 35271448 / 35271449 / 35271450 / 35271451
Fax: 55 21 35272069
Email: ccesp@ccesp.puc-rio.br
Site: www.ccesp.puc-rio.br
Mostra PUC e Projeto UNICOM (Universidade / Comunidade):
Telefones: 55 21 35271452 / 35271453 / 35272068
Fax: 55 21 35272069
Coordenação de Educação Física - CEF
Prof. Renato Callado Ferreira
Email: esportes@puc-rio.br
Luciana Silva Mattos de Oliveira
Edson Gomes da Silva
Rua Marquês de São Vicente, 225
Edifício Cardeal Leme, sobreloja
Gávea – Rio de Janeiro – RJ – Brasil – CEP: 22451-900
Telefones: 55 21 35271364 / 35271365
Fax: 55 21 2239-2104
Email: esportes@puc-rio.br
Site: www.puc-rio.br/ensinopesq/ccg/edu_fisica.html
Unidades Complementares e Órgãos Vinculados
Núcleo de Educação de Adultos da PUC-Rio - NEAd
Prof. Renato Pontes Costa
Email: rcostta@bol.com.br
– Pedagogia
Ana de Almeida Ribeiro
Maria Luiza Tavares Benício
Valeria Mendonça Vianna
– Administração
Marcello Penha Rodrigues
Rua Marquês de São Vicente, 225
Anexo ao Ginásio Poliesportivo Padre Ormindo Sodré Viveiros de Castro
Gávea – Rio de Janeiro – RJ – Brasil – CEP: 22451-900
Telefone: 55 21 35271568
Email: nead@puc-rio.br
Projeto Comunicar
Prof. Miguel Serpa Pereira
Email: serpa@puc-rio.br
Coordenadora Adjunta: Profa. Julia Fátima de Jesus Cruz (a partir de agosto)
Coordenadora Administrativa: Rita de Cássia Seghetto Luquini - Email: rluquini@puc-rio.br
Aline Melo do Nascimento dos Santos
Daniella Rocha Reis
Francisco Juliano Alves Nobre
Greice Kurth de Freitas
Jorge Paulo de Araújo
Marisa dos Santos Mendonça
Rosana Abreu da Cruz Barbosa
Thaiza Nardiello de Mello
Núcleos do Projeto Comunicar:
Núcleo de Jornalismo Impresso
Editor: Prof. Miguel Serpa Pereira (até julho)
Profa. Julia Fátima de Jesus Cruz (a partir de agosto)
Email: impresso.comunicar@puc-rio.br
– Jornal da PUC
Site: www.puc-rio.br/jornaldapuc
– Informativo PUC Urgente
Site: www.puc-rio.br/pucurgente
Núcleo de Comunicação Comunitária
Coordenadora: Profa. Angeluccia Bernardes Habert
Telefones: 55 21 35272013 / 35272014
Email: comcom@puc-rio.br
Editora PUC-Rio
Diretor: Prof. Cesar Romero Jacob
Editor: Prof. Fernando de Almeida Sá
Telefones: 55 21 35271838 / 35271760
Email: edpucrio@puc-rio.br
Site: www.puc-rio.br/editorapucrio
Núcleo de TV PUC
Coordenadora: Profa. Carmem Lucia Barreto Petit
Telefones: 55 21 35271143 / 35271580
Email: tvpucrio@puc-rio.br
– Canal de Televisão Universitário
Site: www.puc-rio.br/noticias/tvpuc
Núcleo de Assessoria de Comunicação Social, Rádio e Internet
Coordenadora: Profa. Lilian Saback de Sá Moraes
Telefones: 55 21 35271581 / 35271141
Email: liliansaback@puc-rio.br
Site: clipping.vrc.puc-rio.br
Radiojornalismo
– Rádio Virtual Pilh@
Email: pilha@puc-rio.br
Site: www.puc-rio.br/pilha
– Programa de Rádio Revista Jovem
Site: www.puc-rio.br/rjovem
Agência Experimental de Propaganda
Coordenadora: Profa. Maria Cristina Bravo de Moraes
Telefones: 55 21 35271609 / 35271610
Email: criativo@puc-rio.br
- TV Pixel
Telefones: 55 21 35271570 / 35271583
Email: tvpixel@puc-rio.br
Rua Marquês de São Vicente, 225
Edifício da Amizade, Ala Kennedy, sala 401K
Gávea – Rio de Janeiro – RJ – Brasil – CEP: 22451-900
Telefones: 55 21 35271140 / 35271141 / 35271142 / 35271143
Email: pcomunic@puc-rio.br
Projeto Fundo Emergencial de Solidariedade da PUC-Rio - FESP
Juliana Bacellar Brandão Guimarães
Email: julibac@puc-rio.br
Bianca Aguiar Correia Rodrigues
Claudia Cristina de Souza Santos
Monica Diniz de Santa Anna França
Heloisa Maria Lobo
Rua Marquês de São Vicente, 225
Edifício Cardeal Leme, térreo
Gávea – Rio de Janeiro – RJ – Brasil – CEP: 22451-900
Telefone: 55 21 35271410
Email: fesp@puc-rio.br
Núcleo de Estudos e Ação Sobre o Menor - NEAM
Marina Lemette Moreira
Email: marinamoreira@hotmail.com
Aline Almeida de Souza
Ana Cristina Gomes de Xerez
Davison da Silva Coutinho
Audir Bastos Filho
Rua Marquês de São Vicente, 225
Edifício Cardeal Leme, sobreloja
Gávea – Rio de Janeiro – RJ – Brasil – CEP: 22451-900
Telefone: 55 21 35271053
Fax: 55 21 35271368
Email: neampucr@puc-rio.br
Site: www.neam.puc-rio.br
Site: www.neam.puc-rio.br
Serviço Especializado em Engenharia de Segurança e em Medicina do Trabalho - SESMT
Constituído pelo Serviço de Medicina Ocupacional (SMO) e pelo Serviço de Engenharia de Segurança do Trabalho (SEST).
Dr. Alvaro Martins Rodrigues
E-mail: alvaromr@puc-rio.br
– Setor Médico
Dr. Hugo Carlos Suevo
Dra. Leocádia Sales da Cunha
Dr. Luiz Carlos Simões de Abreu
Dra. Maria Cristina Gama de Oliveira
Glauber Pacheco da Silva
Paula Maria Almeida Bahri (Administração)
Vagner Lucio de Souza Oliveira (Administração)
– Atendimento e Administração
Denise Silva de Moraes
Eliete da Silva Peixoto
Erica Cristina de Souza
Priscilla Fernandes do Nascimento de Oliveira
– Segurança do Trabalho
Joaquim dos Santos Neto
Clovis Fernandes Garcia
Luciano Teixeira Costa
Rua Marquês de São Vicente, 225
Vila dos Diretórios, casas IX e X
Gávea – Rio de Janeiro – RJ – Brasil – CEP: 22451-900
Telefones: 55 21 35271571 / 35271572
Fax: 55 21 35271488
Email: smo@puc-rio.br
Serviço Comunitário de Orientação Psicológica - PSICOM
Roberta Magacho Rodrigues
Email: rmagacho@puc-rio.br
Rua Marquês de São Vicente, 225
Edifício Cardeal Leme, sobreloja
Gávea – Rio de Janeiro – RJ – Brasil – CEP: 22451-900
Telefone: 55 21 35271866
Laboratório Interdisciplinar de Pesquisa e Intervenção Social - LIPIS
Profa. Júnia de Vilhena
Email: vilhena@puc-rio.br
Profa. Maria Helena Rodrigues Navas Zamora
Profa. Maria Inês Garcia de Freitas Bittencourt
Rua Marquês de São Vicente, 225
Edifício Cardeal Leme, sobreloja
Gávea – Rio de Janeiro – RJ – Brasil – CEP: 22451-900
Telefone: 55 21 25128222
Email: lipis@puc-rio.br
Site: wwwusers.rdc.puc-rio.br/lipis
Site: www.puc-rio.br/vrc/respuc/membros/lipis.html
Solar Grandjean de Montigny – Museu Universitário
Profa. Piedade Epstein Grinberg
Email: solar@puc-rio.br
Rita de Cássia Vasconcellos de Mattos
André Luis Gonçalves Pereira
Carlos Augusto Scalzo dos Santos
Marco Aurélio Peixoto
Elcio de Oliveira Fonseca (até abril)
Rua Marquês de São Vicente, 225
Solar Grandjean de Montigny
Gávea – Rio de Janeiro – RJ – Brasil – CEP: 22451-900
Telefone: 55 21 35271435
Fax: 55 21 35271434
Email: solargm@puc-rio.br
Site: www.puc-rio.br/sobrepuc/depto/solar
Projeto Portinari
João Candido Portinari
Rua Marquês de São Vicente, 225
Solar Grandjean de Montigny, subsolo
Gávea – Rio de Janeiro – RJ – Brasil – CEP: 22451-900
Telefones: 55 21 35271438 / 35271439 / 35271440
Fax: 55 21 35271441
Email: pp@portinari.org.br
Site: www.portinari.org.br
Balanço do Ano
A Vice-Reitoria para Assuntos Comunitários, em atendimento à sua missão institucional, prosseguiu com os seus programas e projetos sociais e atividades culturais, esportivas e recreativas, promovendo a integração e o bem-estar da comunidade PUC-Rio, destacando-se:
• O programa institucional de bolsas de estudo comunitárias, com seu esforço de promover o estudo superior de jovens estudantes, baseado nos fatores que combinam carência + competência, beneficiou com bolsas 5.723 alunos, sendo 2.364 filantrópicas (1.084 PROUNI + 1.280 da Universidade).
• O Projeto FESP (Fundo Emergencial de Solidariedade da PUC-Rio), com 1.028 alunos em situação de vulnerabilidade social, auxiliando-os na permanência na Universidade, proporcionando alimentação e transporte. Esse benefício contribuiu para que alcançassem coeficientes de rendimento acima de 7.0, mínimo exigido pelo governo para a inserção em projetos de pesquisa com bolsa de iniciação científica. O índice de evasão foi de apenas 3%.
• A quantidade de atendimentos da Vice-Reitoria, totalizando 21.224, sendo 10.949 presenciais e 10.275 telefônicos.
• O Projeto Ultrapassar-Construir, criado a partir da iniciativa de um antigo aluno da PUC-Rio, hoje um grande empresário, para a formação profissional de excelência de jovens de baixa renda, com o patrocínio da totalidade dos gastos do curso superior (mensalidades, livros, alimentação, transporte, moradia etc.), gastos de intercâmbio, dupla diplomação e Pós-Graduação, no exterior, e a possibilidade de contratação profissional.
• No âmbito do Projeto Comunicar, o início da participação da PUC-Rio, na Diretoria de Comunicação da Associação Brasileira de Televisão Universitária (ABTU), e o prêmio Clara de Assis / CNBB recebido pelo Programa Pilotis Filhos do Abandono.
• O 1º Festival PUC das Escolas Públicas e Privadas da Gávea e Rocinha, incentivando a integração dos alunos do ensino médio e a construção de uma ideia de compromisso da Universidade e da sociedade com a escola, realizado pela Coordenação de Educação Física (CEF) em parceria com o Departamento de Ciências Sociais, e que contou com a participação de cerca de 700 alunos, competindo em várias modalidades e jogos, e visitando projetos culturais da PUC-Rio.
• A maior adesão dos últimos 5 anos, dos formandos (1.805 formandos) para as 25 cerimônias de colação de grau realizadas pela Coordenação de Atividades Comunitárias e Culturais (CACC), que também produziu um total de 63 eventos (sendo 35 institucionais), apoiou outros 355 e recebeu 273 autorizações para intervenções no campus, sendo 259 concedidas.
• As atividades da Coordenação Central de estágios e Serviços Profissionais (CCESP), que firmou 394 novos convênios e assinou 4.245 contratos de estágios e lançou a CCESP Virtual, portal de empregabilidade da PUC-Rio que, em parceria com a E-Continuus e Vero Solutions, traz para o Brasil um novo conceito de central de estágios.
• A presença do Núcleo de Educação de Adultos (NEAd), na Casa de Cultura Cidade de Deus, não somente realizando atividades educacionais, como também apoiando os dirigentes nos processos de organização e dinamização das ações.
• O Projeto Pré-Vestibulinho Dom Helder Camara, na Cruzada de São Sebastião, criado (2005) e desenvolvido por alunos de Graduação bolsistas da Comunitária, para alunos de baixa renda de escolas públicas, que atingiu o número de 77 crianças aprovadas no Pedro II.
• O volume de atendimentos do Serviço de Medicina Ocupacional e de Segurança do Trabalho, permanecendo com um quantitativo bem elevado (5.323) e assim demonstrando a necessidade da preocupação de se manter a vigilância e as orientações com a saúde da população PUC-Rio, e com os cuidados para a qualidade de vida desta, no âmbito do trabalho.
• O encerramento das obras de restauração do Museu Universitário da PUC-Rio, Solar Grandjean de Montigny, sendo a reforma do telhado realizada e completada segundo as normas de preservação do patrimônio cultural brasileiro, estabelecidas pelo IPHAN.
Prof. Augusto Luiz Duarte Lopes Sampaio
Vice-Reitor para Assuntos Comunitários

